
作为最常用的电脑输入设备之一,鼠标是我们最常使用到的电脑外设产品,优秀的鼠标不仅会助力我们对电脑的操作使用,还会极大地影响我们的工作效率。对于像电子竞技选手这类对鼠标有着特殊要求的群体,鼠标的好坏更是影响着他们的比赛成绩,就算是普通的游戏玩家,拥有一款趁手好用的鼠标,也会极大提高游戏的操作体验。专业电竞选手可能都会有自己心仪的专业鼠标产品,在这里我会推荐让广大玩家和普通用户更容易得到和操作方法更简单和好用的鼠标产品,例如雷柏VT9Pro系列鼠标,它是一款既便宜实惠,又顺手好用的高性能鼠标。

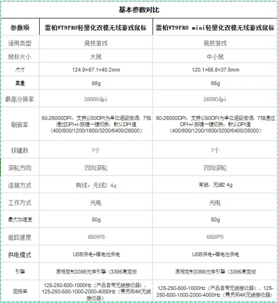
首先是轻量化设计。这款雷柏VT9Pro无线游戏鼠标属于中大手鼠标,124mm×67.1mm×40.2mm的尺寸可能更适合大多数人使用。它采用了右手对称人体工学设计,适用于左右手使用习惯的人群使用,同时适合手指122或131握法。同时兼顾趴握和抓握两种不同手势的使用方式,因为它的重量约68g,属于一款轻量化的鼠标,使用趴握和抓握方式来操作也不会感受到太大的重量。由于它采用了轻量化设计,减轻了长时间使用鼠标带来的疲劳感,让玩家更加轻松地进行游戏操作。


其次就是它拥有极高的精准度和响应速度。雷柏VT9Pro无线游戏鼠标采用了原相定制版3398光学引擎,加上雷柏智能算法V+无线游戏技术,让鼠标支持4KHz与2KHz回报率,1毫秒响应速度和10米+传输性能,拥有3种抗干扰方式和NORDIC低功耗芯片。


购买雷柏VT9Pro无线游戏鼠标时可同时选购4K接收器套餐,让鼠标彻底发挥出它最大的性能优势。


3398光学引擎是3395光学引擎的高级定制版,因为它能支持11档LOD静默高度可选、50-26000DPI灵敏度可调(通过双DPI切换键,预设7档DPI可快速切换)、650IPS追踪速度和50G加速度。是许多专业电子竞技鼠标都在使用的光学引擎。更高精度的传感器能够更准确地捕捉鼠标的移动轨迹,为玩家提供更细腻的操作感,更快速的响应速度可以快速地响应用户的操作,从而帮助玩家更好地掌控游戏。


第三就是雷柏VT9Pro无线游戏鼠标拥有超好的手感。由于鼠标采用了欧姆龙5000万次轻脆手感微动和电竞级100万次刻度手感滚轮,并且采用了雷柏C+click分离式按键预压校调技术,按键手感一致性和按键触发回弹都采用了独立校调,让鼠标的按键按压时拥有超好的手感。通过专用的软件,雷柏VT9Pro无线游戏鼠标还可以根据用户的习惯对按键和滚轮进行定制化设置,让玩家更加舒适地进行游戏操作。


第四就是专业化的自定义按键可编程。上文所说,雷柏VT9Pro无线游戏鼠通过专用的软件可以设置按键和滚轮的回馈性能,它还可以通过软件对鼠标的按键进行自定义编程。1+9个自定义按键可编程,还可以通过板载存储与云存储自定义驱动设置,从而随时随地使用自己的自定义驱动,也可以共享给朋友使用自己的编程驱动。


第五就是鼠标支持超长时间的续航和无线充电技术。雷柏VT9Pro无线游戏鼠内置800毫安时锂电,1KHz回报率下满电量连续使用续航约160小时,通过选购无线充电模块,可以更换鼠标底部磁吸充电模块拓展仓,再配合无线充电鼠标来实现永不掉电的永动模式。


第六就是雷柏VT9Pro无线游戏鼠标拥有其它许多贴心的小设计:一是鼠标采用了有线/无线双模式连接,赠送的伞绳有线数据线好用不绕线的同时也更耐用,鼠标底部磁吸收纳接收器更方便;二是鼠标底部设计的特氟龙脚垫让鼠标更顺滑,而且随鼠标赠送多一套备用脚垫;三是为了让用户好的手感,鼠标还赠送了侧裙防滑贴和按键防滑贴;为了方便用户连接数据线,雷柏还赠送了USB置换器。


针对手小的女性用户,雷柏VT9Pro无线游戏鼠标还设计了一款同样性能而体积更小的中小手鼠标:雷柏VT9ProMini无线游戏鼠标。它的尺寸是120.1mm×65.8mm×37.5mm,比雷柏VT9Pro更小更轻,重量只有65g,这款雷柏VT9ProMini鼠标更适用小手的女性用户使用。



综合上述,如果你想一款手感、性能、颜值均在线的鼠标,那这款雷柏VT9Pro/VT9ProMini无线游戏鼠标一定合适你。

评论列表(已有条评论)
最新评论